W3 Wallet














Команда
W3 Wallet - небольшой продуктовый проект вокруг криптокошелька. Команда была небольшой:
- фаундер - фулстэк разработчик и продакт с бэкграундом из Revolut
- я - дизайнер

- advisor - подключался к демо и помогал смотреть шире: партнёрства, интеграции, поиск инвестиций
Логика развития была простой: делаем понятный функционал - под него ищем партнёров и интеграции - через это растим продукт.
Интро
Этот кейс про то, как из MVP-запроса на один экран lending (borrow и supply) вырос редизайн ключевых частей продукта.
Маркетинговая логика стала понятна чуть позже, но подсвечу её сразу - квесты, гифты, игры и другие бесплатные механики, которые затягивают пользователя в разные сценарии.
Квесты уже жили в приложении: через них людей учили базовым действиям, давали небольшие бонусы и параллельно растили метрики. Плюс этот хук работал в долгую: получив value, пользователи возвращались за новым опытом - новыми фичами, квестами и так далее.
Leading MVP
Задача
Собрать концепт главного экрана lending - раздела, где можно положить активы под залог и взять займ, не продавая их. Экран должен был объединять три вещи:
- Обзор - что у пользователя сейчас в lending и насколько позиция безопасна (health/risk).
- Supply - внести свои активы в протокол, чтобы они работали как залог и приносили доход.
- Borrow - взять займ под залог внесённых активов.
На тот момент в мобильных кошельках похожий сценарий почти не встречался: чаще были анонсы с waitlist, и было неясно, как этот функционал будут упаковывать крупные игроки вроде Aave.
Моя задача - предложить максимально чистую и понятную концепцию экрана.
Контекст
На момент старта проектирования концепта флоу выглядел так: с главного экрана пользователь попадал в уже существующий lending-раздел.
Главный экран был точкой входа в сценарий, а сам lending-экран был сделан ещё до моего подключения. По моему ощущению, экран внутри раздела был довольно тяжёлым визуально и не давал цельного ощущения продукта: в нём уже была попытка собрать borrow и supply в одной логике, но интерфейс выглядел шумно и не очень собранно. Именно от этого состояния я и отталкивался, когда начал думать, как сделать lending чище, понятнее и цельнее.
Рефы
Флоу
Я набросал своё видение флоу на блок схем юзерфлоу, мне хотелось спроектировать флоу таким образом, чтобы для первого касания юзера у него был сценарий из минимума касаний. Поэтому часть подтвреждений и проверок мы вообще увели в фоновый режим.
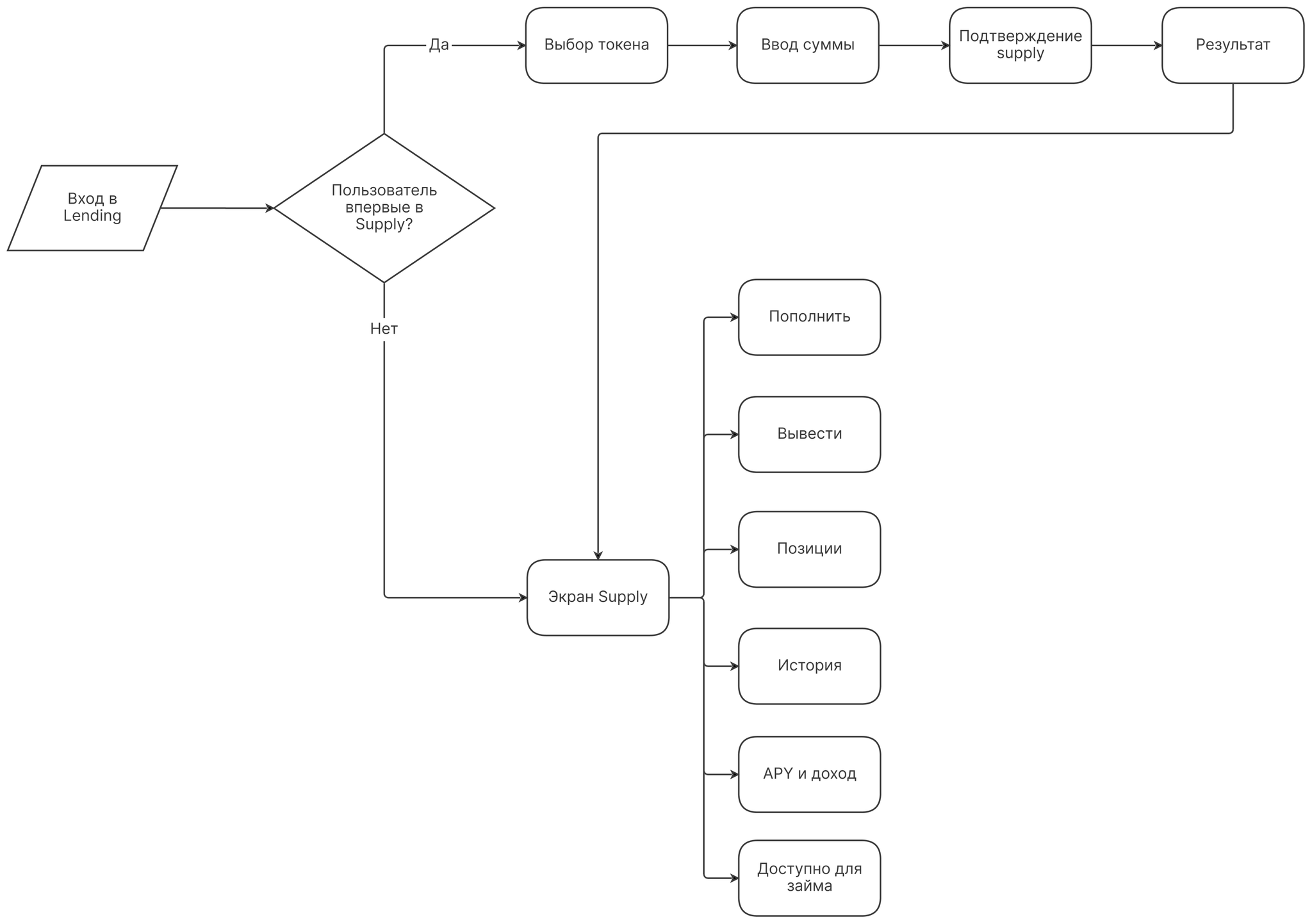
Userflow supply
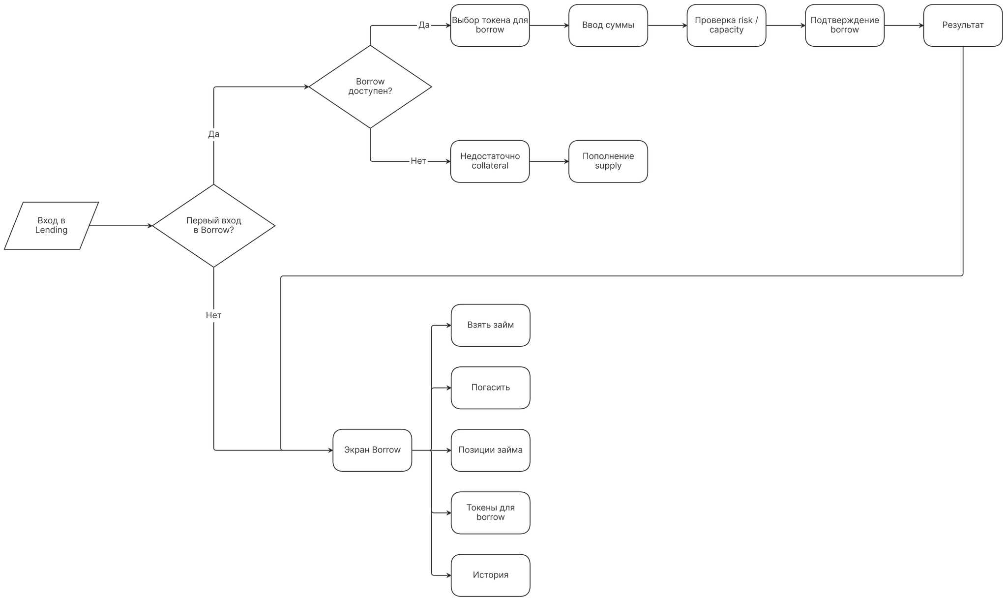
Userflow borrow
Ключевая идея
Основная гипотеза - сделать универсальный дашборд по сбережениям в lending (borrow & supply). Различие для пользователя - только в сетях (чейнах), где лежат активы.
Описание логики
walletsupplyborrow
Это про то как пользователь совершает оборот средств, они не растут у него на счету, но это скорее про перетекание активов из одного вид в другой.
Сам UX свайпа между сетями (чейны/нетворк) мне показался довольно новым: у конкурентов я не видел удобного способа переключения кошельков и сетей - обычно это маленький селект. Здесь хотелось сделать переключение частью интерфейса и одной из ключевых фич доступности переключения между его сетями.
Экран включает:
- общий баланс в выбранной сети
- 3 основные точки входа: borrow, supply, wallet
- баннер - placeholder под будущие партнёрские размещения
Альтернативой был вариант со свайпом между borrow и supply и более индустриальным селектом сетей, но там терялась идея единого overview-дэшборда.
Supply
Флоу намеренно максимально простой (концепт уровня MVP):
Выбрал действиеВыбрать токенВвести суммуСоздать вкладУвидеть доходность
Для нового пользователя это должно ощущаться максимально просто и без перегрузки.
Экран Supply (после первого депозита)
После первого supply появляется отдельный экран:
- общий баланс по сети
- ключевые действия: пополнить / вывести
- total APY и средняя доходность
- показалось классным заложить переход в borrow через блок «доступно для займа». Это была гипотеза о том, как мягко подвести пользователя к следующему действию.
Borrow
Через кнопку «allow borrowing» на экране supply пользователь может перейти в borrow, выбрать токен и задать сумму.
Risk factor считался как соотношение стоимости supply к заёмным средствам. Для первого этапа этого было достаточно, без учёта всех нюансов протоколов.
В итоге пользователь получает overview-доску lending, где видно:
- как распределены активы
- как работает портфель
- текущее соотношение borrow / supply
Финальный overview-board со структурой активов по портфелю. Как мы видим, от изначального баланса ничего не изменилось, но при этом капиталы нашего Васи распределились между supply, borrow и wallet.
Защита
Концепт зашёл, но на защите всплыли несколько важных уточнений:
- Я рисовал в светлой теме, хотя продукт уже был в тёмной теме.
- Кошелёк пользователя не является частью баланса lending. Lending - это исключительно соотношение borrow & supply, и оно меняется от цены активов, capacity и других факторов, поэтому wallet нужно было вынести из этой логики
- Мой главный дизайнерский консёрн - экран ввода суммы: он ощущался тяжёлым и выбивался из общего уровня UI.
Что поменял после защиты
- Нужно было двигаться в сторону тёмной темы
- В lending оставил только то, что влияет на risk/health (borrow & supply), а wallet стал отдельным продуктом.
- Вытащил паттерн ввода суммы в отдельную задачу. Это стало фундаментом для всех денежных сценариев: supply, withdraw, borrow и repay.
Метрики
До внедрения lending я так же попросил отслеживать хоть не воронку точечно, но хотя бы общую динамику по ключевым действиям. Взяли базовые вещи: удержание, частоту использования и объём аудитории.
| Метрика | Зачем | Как читали результат |
|---|---|---|
| Retention (возврат) | Понять, даёт ли lending value и «цепляет» ли сценарий | Если возврат есть, можно углублять сценарии и добавлять мотивацию |
| Частота использования | Понять, стал ли раздел привычным инструментом | Если пользователи возвращаются регулярно, интерфейс не перегружает и есть понятный стимул |
| Объём активной аудитории | Понять масштаб и приоритетность следующей итерации | Рост аудитории = можно инвестировать в системный редизайн и новые фичи |
| Достижение целевых действий | Понять, не ломается ли UX на критических шагах | Если «дожим» проседает, точечно упрощаем формы, подсказки, ошибки |
Появился план работы на квартал, достаточно большой объем срочной работы, это с релизом в тот же месяц, дизайн подхватывался практически на лету, поэтому сроки горели.
UI Kit
Я потратил достаточно много времени на ресерч, чтобы создать хороший контраст чёрного фона, карточек на нём и шрифтов. Это должно было стать хорошим фундаментом будущего сервиса.
В UI Kit я описал общие принципы слоёности интерфейса, завёл базовые текстовые стили и компоненты основных элементов - кнопки, поля, иконографику и другие базовые паттерны, на которых дальше можно было собирать продукт системно.
Leading 2.0
Первой болью оказалась форма ввода суммы: много legal-текста, мало фокуса. Хотелось собрать понятный экран ввода суммы - как у сильных финтех-сервисов - и сделать его универсальным паттерном для всех денежных вводов в приложении.
Индустрия давно живёт в формате «один экран - один ввод суммы». Я хотел, чтобы в крипто-контексте это выглядело так же уверенно и чисто.
Финальная версия учитывала все продуктовые требования: доступные средства, комиссии и capacity. «Доступные средства» дополнили иконкой «i», потому что в сценариях supply и borrow логика расчёта на ввод и вывод отличалась.
Финальный набор экранов для supply позволял создать депозит в 3 касания:
Похожая логика - для займа под внесённые средства.
Финальный флоу занимал буквально 5 кликов - чтобы взять максимум займа.
После этого мы начали более широкий редизайн сервиса, чтобы новый borrow & supply раздел не выглядел чужим внутри продукта.
Нужно было не просто дорисовать новые экраны, а собрать более чистый UI, в котором стало бы легче ориентироваться и легче наращивать следующие функции. Как я говорил в интро, нужно наращивать функционал, чтобы пользователь мог получать как можно больше опыта в сервисе.
По результатам релиза lending у нас получилось снять первые показатели:
Discovery
Чтобы использовать занятые средства, их нужно было вывести в действие - и при этом не выкидывать пользователя из мобильного приложения. Для этого мы сделали встроенный браузер, то есть discovery Apps (dApps) внутри кошелька.
Ключевая фича - бесшовный вход: открывая dApp через этот браузер, пользователь автоматически логинился кошельком.
Так как это новый сервис, мы проектировали его почти с нуля. По набору функций это был полноценный браузер: история, вкладки, избранное и так далее.
Как это собирали
- Начали с каркасов и сценариев: открыть dAppпонять где явернутьсяоткрыть ещё однунайти снова
- Сильно держали фокус на «не сломать кошелёк»: браузер должен ощущаться как часть продукта, а не отдельная вкладка.
- Много итераций ушло на мелочи, которые решают UX: таб-бар, жесты назад, состояние загрузки, пустые состояния, ошибки и разрешения.
- Проверяли решения быстрыми юзабилити-прогонами на кликабельных прототипах: смотрели, где люди теряются, где ожидают другой паттерн, что считают опасным действием со своими финансами.
Результаты релиза после Descovery:
Yield
Это уже была история не только про «положить и занять», а про более широкую продуктовую систему, где пользователю можно показать рост, он может получать награды от партнёров, value и более длинный путь взаимодействия с кошельком.
Что было важно
- Хотелось, чтобы экран ощущался проще и понятнее, без лишней перегрузки.
- Собирали интерфейс вокруг базовых вопросов пользователя: что у меня есть, что я получу, что я рискую и что делать дальше.
- На прототипах проверяли, понятно ли считывается доходность, награда и сама логика сценария.
Quests
Квесты работали и до и после меня в проекте, но это было основой для привлечения новых пользователей. И на момент начала работ это всё выглядело немного сложно и запутано, перенасыщено какой-то графикой.
Как улучшали
- Развернули квесты в понятный прогресс пользователя: «кто я», «что уже сделал», «что дальше» и «что я получу».
- Упростили визуальный шум и сделали акцент на мотивации и контроле: награда, прогресс‑бар, понятное завершение.
- Прогоняли на прототипах: считывается ли следующее действие, не путают ли квесты с рекламой, и не теряется ли доверие перед финансовыми действиями.
Основной гипотезой для меня стало, чтобы страницу уветов переделать буквально в прогресс юзера с его аватаркой, выбором кошелька, чтобы проходить с разных кошелей опретивно.
Иметь очевидный прогресс по его кубкам — внутренней валюте и классные карточки по группам партнёров и креативами от них.
Внутри квеста иметь плашку с прогрессом по квесту и получением финального приза в случае заверешения этого прогресса.
Финал
Результаты в динамике
- В конце периода видно снижение после выкатки Yield. Это было ожидаемо: часть аудитории пришла на маркетинговые механики и одноразовый value.
- Затем retention вернулся к нормальному уровню. Осталась более качественная продуктовая аудитория.
- При этом число уникальных пользователей выросло примерно в 3 раза относительно стартового уровня, даже после очистки от маркетинговых лидов.
Мой вклад
- Собрал концепт lending-дашборда и логику overview по borrow и supply.
- Спроектировал короткие флоу supply и borrow с ориентацией на минимум касаний.
- Пересобрал визуальную базу для dark UI и оформил UI Kit.
- Переработал ключевой паттерн - экран ввода суммы, чтобы убрать перегруз, legal-шум и поднять уровень финтех-чистоты.
Что бы я улучшал дальше
- Сделать health/risk фактор более объяснимым: почему так, подсказки и сценарии, что делать, чтобы стало безопаснее.
- Добавить понятный next best action на дашборде (пополнить collateral, снизить borrow, диверсифицировать supply).
- Усилить связку Quests → Lending/Yield через прозрачный прогресс и награды, чтобы мотивация не выглядела игрушечной.
Пивот
В процессе разработки и релиза Yield мы обсуждали гипотезу AI-агента, который будет автоматически вести портфель между разными активами: в крипте ставки меняются буквально каждый день. Но довольно быстро стало понятно, что одного агента недостаточно: без инфраструктуры для исполнения сделок он не сможет безопасно и надёжно переводить средства между протоколами.
Решили не распыляться и собрать отдельный сервис вокруг новой технологии NEAR Intents, чтобы стать одним из её ранних и сильных последователей. В этой модели агент формулирует намерение, например «держать стейблы в лучшей доходности», а исполнение - роутинг, свопы и переходы между протоколами и сетями - берёт на себя intents-слой.
Новый продукт - Hako. Его базовая идея простая: помочь пользователю автоматически находить и удерживать самую выгодную доходность на стейблах, без ручного перебора пулов. То есть мы за него перекладываем деньги под более высокий процент.
Успели опубликовать большой индустриальный ресерч, заручились поддержкой крупных игроков и провайдеров ликвидности, пообщались с основателем блокчейн-платформы NEAR. Собрали вейтлист и недавно запустили продукт с ранними пользователями - уже можно зайти и попробовать.
Последний год глубоко сфокусирован на финтехе: изучаю новые технологии, проектирую продукты и через метрики проверяю, как сделать сложные финансовые сервисы понятными для человека. Буду рад, если мой подход и опыт окажутся вам близки.
Сайт
Aave
Compound